实验室简介
|
实验室动态
|
科研队伍
|
研究方向
|
测试中心
|
交流与开放
|
成果与项目
|
管理模式
|
博导介绍
图片新闻
实验室信息
通知及公告
学术带头人
橡胶工程
塑料工程
高分子材料
高分子化学与物理
包装工程
复合材料
橡塑新材料的分子设计及其可控制备技术
橡塑材料先进成型技术加工与应用
橡胶资源化与循环利用
橡塑纳米复合材料制备、结构与性能优化
分析测试中心简介
高分子材料分析测试平台
橡塑加工检测平台
人员简介
开放课题
国际交流与合作
客座教授
论著
论文
科研项目
科研成果
组织机构
规章制度
学术委员会
热点新闻
通知及公告
当前位置:
首页
>>
实验室动态
>>
通知及公告
>>
正文
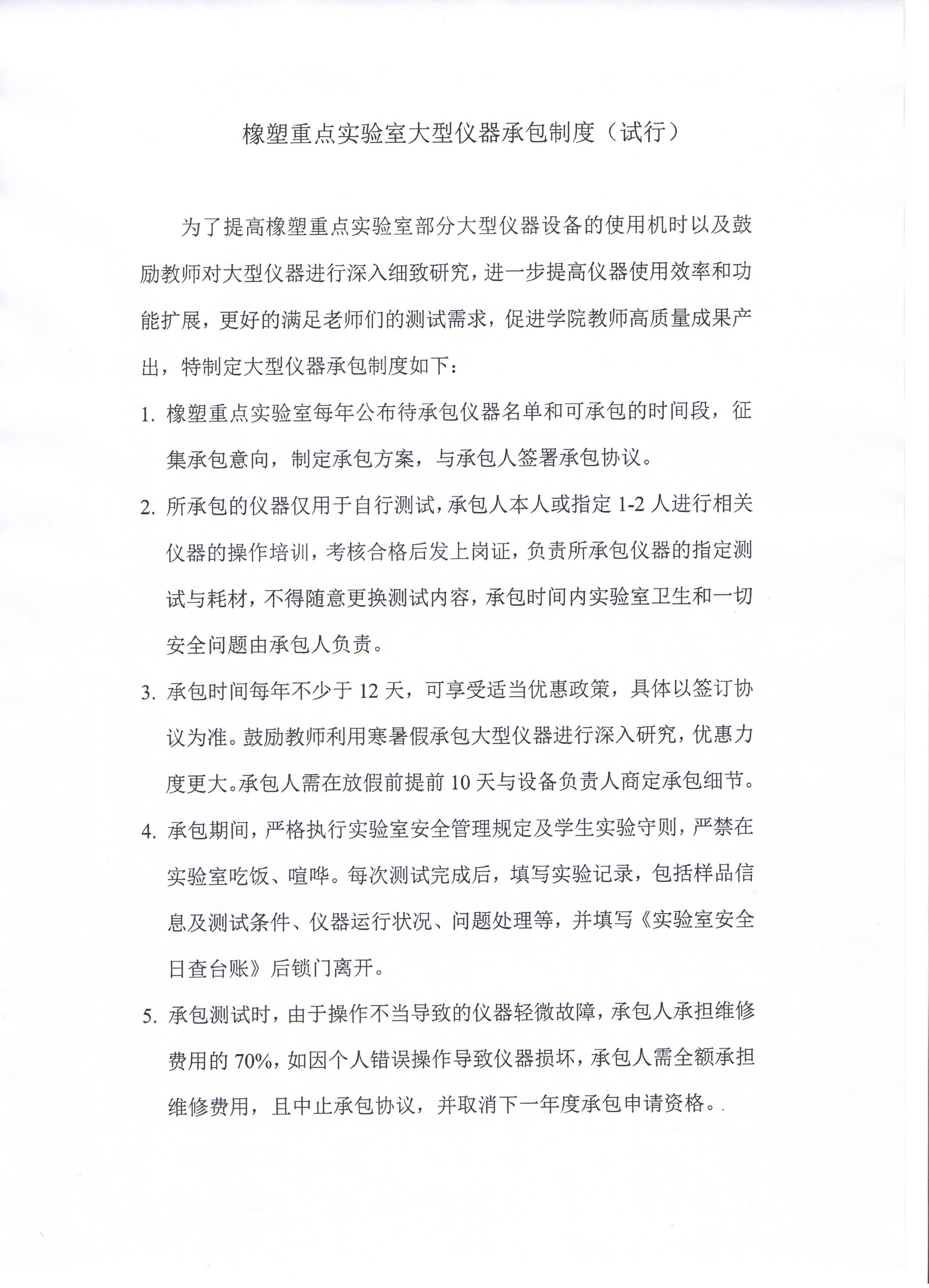
橡塑重点实验室大型仪器承包制度(试行)
2026/03/31 15:41:34
(访问量:
)
COPYRIGHT 2009 青岛科技大学 橡塑材料与工程教育部重点实验室
手机版